销售不合格滑板车、儿童产品,山姆被罚!
创始人
2025-10-17 21:05:29
0

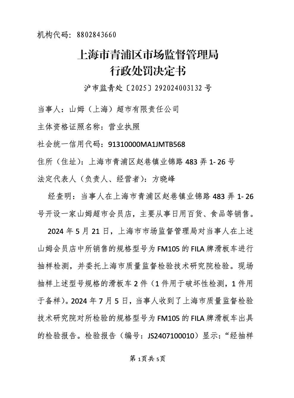
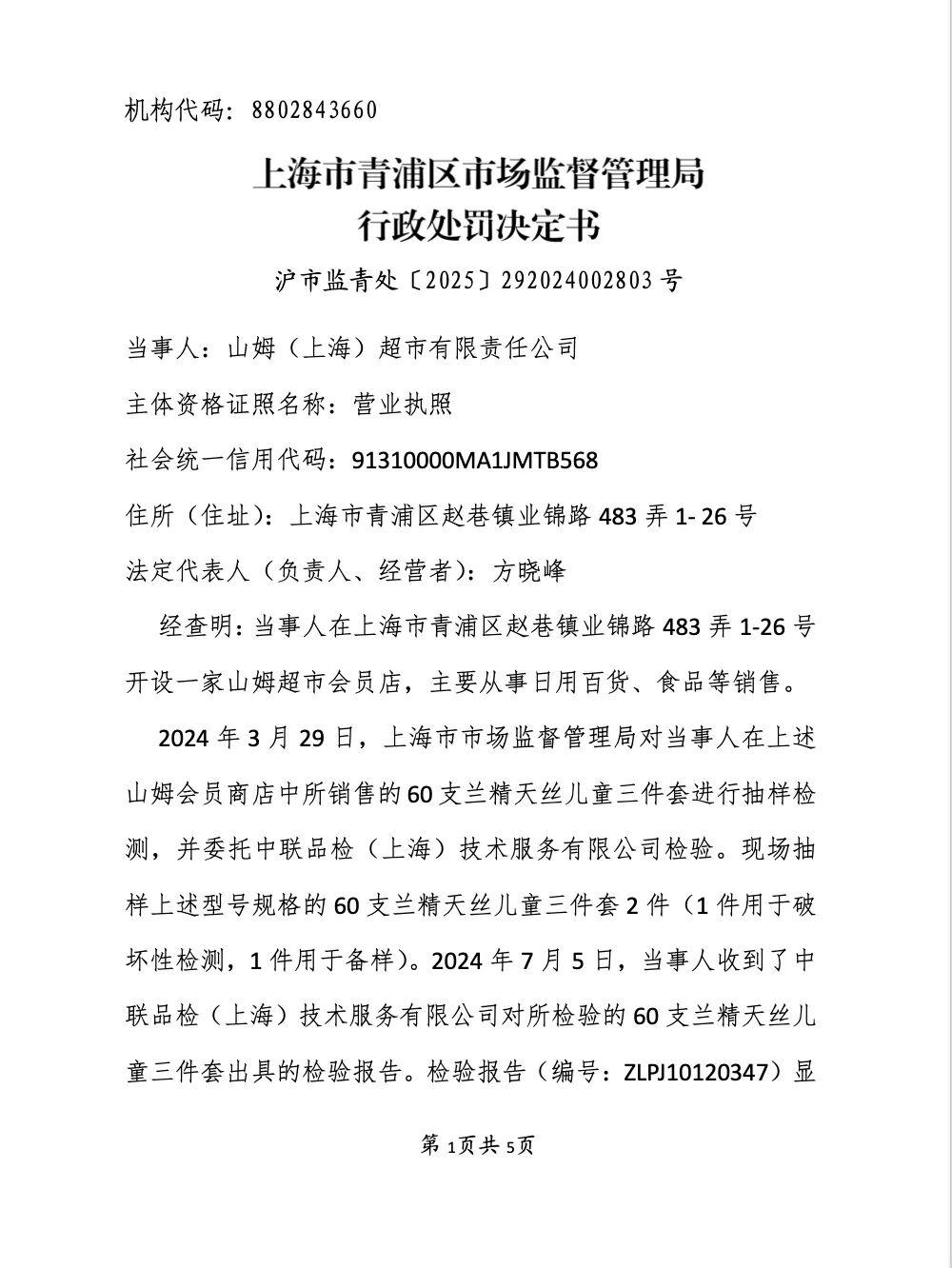
上海市市场监督管理局网站显示,近日,山姆(上海)超市有限责任公司因销售不合格FILA牌滑板车、兰精天丝儿童三件套,分别被上海市青浦区市场监督管理局罚没0.8万余元、1.1万余元。

图源:上海市市场监督管理局网站

行政处罚决定书显示,2024年5月21日,上海市市场监督管理局对当事人在山姆会员店中所销售的规格型号为FM105的FILA牌滑板车进行抽样检测,并委托上海市质量监督检验技术研究院检验。检验报告显示:“经抽样检验,本次产品质量监督抽查用于包装或玩具中的塑料袋或塑料薄膜项目不符合检验依据,判定为不合格。”该不合格项目可能导致儿童产生窒息风险。

图源:自上海市市场监督管理局网站

2024年3月29日,上海市市场监督管理局对当事人在山姆会员商店中所销售的60支兰精天丝儿童三件套进行抽样检测,并委托中联品检(上海)技术服务有限公司检验。

检验报告显示:“经抽样检验,本次产品质量监督抽查所检项目共11项,所检并按要求判定项目印花面料耐摩擦色牢度不符合判定依据和相关规定,检测结论为不合格”。

当事人收到上述不合格产品《检验报告》后,对检验结果持有异议,并于2024年7月10日提出复检申请。2024年7月23日,上海市质量监督检验技术研究院出具了复检报告,复检结论为:“该样品所检耐摩擦色牢度项目不符合GB31701-2015标准要求,判定为不合格”,维持了初检结论。

相关内容

国家防总针对福建广东浙江海...
今年第26号台风“凤凰”目前位于南海中东部海面,预计将于11月12...
2025-11-11 00:06:11
注意防范!福州发布大风黄色...
福州市气象台2025年11月10日21时15分继续发布大风黄色预警...
2025-11-10 23:05:39
福州发布台风黄色预警信号
福州市气象台2025年11月10日19时00分发布台风黄色预警信号...
2025-11-10 21:35:27
上鼓岭,赏醉美秋色!
张秀兰/摄 立冬节气已过,福州依然笼罩在秋意中,在略带凉意的空气...
2025-11-10 21:08:46
台风+海上大风双预警!今天...
福建省气象台10日16时发布“台风预警Ⅲ级”,继续发布“海上大风预...
2025-11-10 19:07:18
福州启动防台风Ⅲ级应急响应...
台风“凤凰”已于昨天(9日)在菲律宾吕宋岛奥罗拉省沿海登陆,预计再...
2025-11-10 18:34:31
2025年“福满榕城 奋勇...
      
2025-11-10 18:06:29
出土石制品316件 山西虎...
近日,山西省考古研究院对外公布了山西省晋中市昔阳县虎窑洞旧石器遗址...
2025-11-10 17:45:05

热门资讯

国家防总针对福建广东浙江海南启... 今年第26号台风“凤凰”目前位于南海中东部海面,预计将于11月12日下午到晚上在台湾岛西南部沿海登陆...
注意防范!福州发布大风黄色预警... 福州市气象台2025年11月10日21时15分继续发布大风黄色预警信号:受台风”凤凰“和冷空气共同影...
福州发布台风黄色预警信号 福州市气象台2025年11月10日19时00分发布台风黄色预警信号:今年第26号台风“凤凰”10日1...
上鼓岭,赏醉美秋色! 张秀兰/摄 立冬节气已过,福州依然笼罩在秋意中,在略带凉意的空气中,鼓岭漫山盛开的桂花散发出甜甜的...
台风+海上大风双预警!今天傍晚... 福建省气象台10日16时发布“台风预警Ⅲ级”,继续发布“海上大风预警Ⅲ级”。台风动态今年第26号台风...
福州启动防台风Ⅲ级应急响应,明... 台风“凤凰”已于昨天(9日)在菲律宾吕宋岛奥罗拉省沿海登陆,预计再次登陆!将于10日傍晚到夜里进入福...
出土石制品316件 山西虎窑洞... 近日,山西省考古研究院对外公布了山西省晋中市昔阳县虎窑洞旧石器遗址调查资料。虎窑洞遗址内多个灰烬层、...
坐大摆锤、摩天轮不慌了!福州开... 福州新闻网11月10日讯(记者 朱丽萍 通讯员 游振云 文/摄)坐大摆锤时担心设备稳固性?玩海盗船时...